Instance Verification Kit (IVK)
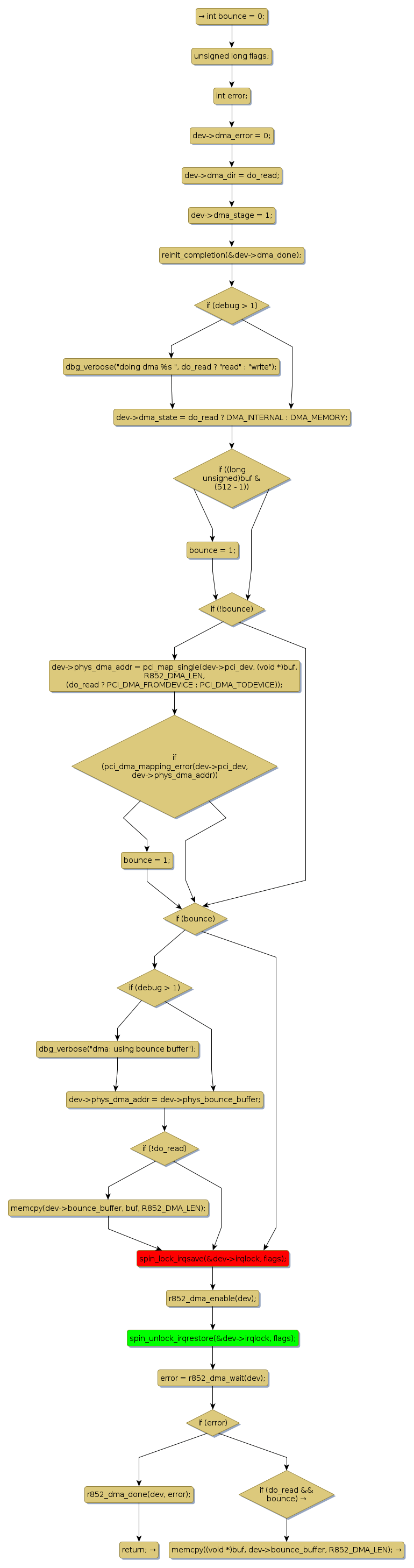
spin lock @ [5588+40+/linux-3.19-rc1/drivers/mtd/nand/r852.c]
Instance Signature: irqlock
|
The Matching Pair Graph:
|
|
Function Name
|
Control Flow Graph (CFG)
|
Events Flow Graph (EFG)
|
Source Correspondence
|
|
r852_do_dma
|
|
|
[4536+11+/linux-3.19-rc1/drivers/mtd/nand/r852.c]
|